Descripción
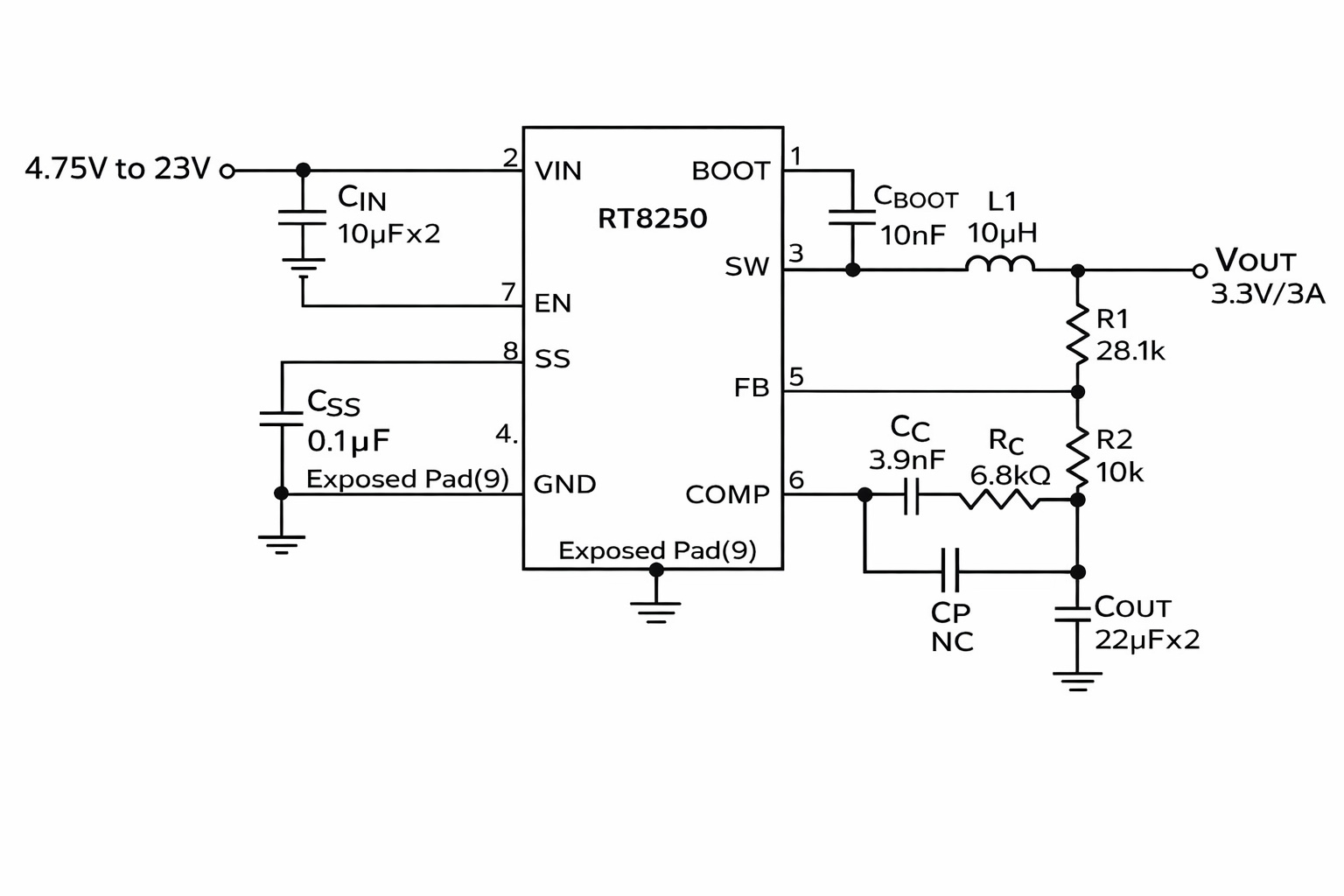
El RT8250 es un convertidor CC/CC reductor síncrono de alta eficiencia que puede suministrar una corriente de salida de hasta 3 A desde una fuente de alimentación de 4,5 V a 23 V. La arquitectura del modo de corriente del RT8250 y la compensación externa permiten optimizar la respuesta transitoria en una amplia gama de cargas y condensadores de salida. La limitación de corriente ciclo a ciclo protege contra cortocircuitos en las salidas y el arranque suave elimina las sobretensiones de entrada durante el arranque. El RT8250 también ofrece protección contra subtensión de salida y protección contra apagado térmico. El modo de apagado de baja corriente (<3 μA) permite la desconexión de la salida, lo que facilita la gestión de la energía en sistemas alimentados por batería.







Valoraciones
No hay valoraciones aún.